BSport

计算机学院(新华三IT学院)


 
 
 
 
 
 
 
 
 
BSport关于开展2021年大学生创新训练计划项目第二次结题验收工作的通知
[BSport]  发布时间:2021年10月11日
查看:
  来源:

为切实执行好大学生创新训练计划项目的建设工作,根据学校工作安排,决定开展2021年大学生创新训练计划项目第二次结题验收工作。现将相关工作通知如下:

一、结题对象

1.2019年立项的省级、国家级创新训练计划延期项目2,其中省级1个、国家级1个(附件1)。

2.2020年立项的省级、国家级创新训练项目73个,其中省级48个、国家级25个(附件2)。

3.2021年立项的校级创新训练计划孵化培育项目(附件3)。

二、结题要求

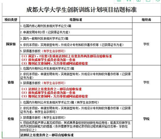
1.校级、省级、国家级大学生创新训练计划项目按下图结题标准进行结题。


2. 省级、国家级项目由教务处组织结题。

3. 校级项目由项目所在学院负责结题。结题结果以通过或终止在《2021年立项的校级创新训练计划项目孵化培育项目》进行标识;结题验收结束后在学院进行公示,公示期结束后将结题结果汇总表(附件3)与结题成果交教务处实践科。

三、结题材料

1.结题报告(纸质+电子版)。申请结题的项目负责人在教务处网页资料下载-常用表格栏目下载并认真填写《BSport大学生创新创业训练计划项目结题报告》。

2.成果材料(纸质复印件+扫描电子版)。成果材料的纸质版和电子版都要求完整。已发表论文的,需要提供论文期刊的封面、目录、完整的正文;实物性成果应提交说明书、实验报告及鉴定书;专利需提交专利证书;学校认可的其它成果材料。结题材料不得弄虚作假,若有弄虚作假,一经查实,将不予结题并通报批评。

四、报送要求

1.提交材料清单与要求。

1)省级、国家级项目:项目汇总表、结题报告、成果材料;

2)校级项目:结题结果汇总表、结题报告(有论文、专利、软件著作权、学科竞赛获奖的项目)、成果材料。

学生文件夹命名格式:项目编号+负责人姓名;文件夹命名格式:XX项目创新训练计划项目结题验收材料。

3.请于2021102917:00前将省级、国家级大学生创新训练计划项目结题材料校级大学生创新训练计划项目结题成果电子版发送至邮箱1878656318@qq.com@qq.com,校级、省级、国家级项目结题材料一式一份与项目汇总表纸质版报送到10102方老师。

五、注意事项

1.2020年立项的省级、国家级项目最多可以延期半年,因特殊情况申请延期的项目,请到教务处网站资料下载栏下载并填写《BSport大学生创新创业训练计划项目延期结题申请表

2.因特殊情况需变更项目组成员的,请到教务处网站资料下载栏下载并填写《BSport大学生创新创业训练计划项目信息变更申请表》,与结题材料一起提交。

3.2021年校级大学生创新训练计划培育孵化项目必须结题,不允许延期。

4. 所有项目不论结题或延期都必须提交相关材料,否则将予以终止。



 
XML 地图